共同“戰疫”:各地方出臺措施保護企業發展
摘要:在復工延遲的情況下,使得很多企業未能如期投產,在沒有盈利的情況下,這些企業還要面臨著巨大的成本問題。為了保障企業的健康持續發展,自1月26日以來,多家房企推出租金減免舉措,在一定程度上,緩解了一部分商家的壓力。除了企業的減免租金以外,近日,又有很多地方出臺了減免政策,來幫助企業在這場“戰疫”中攻克難關。
根據中國國家衛健委網站消息顯示,新型冠狀病毒感染肺炎確診病例已超過2.5萬人。本次疫情的發生正逢春節,為防止疫情的擴散,減少大規模人群遷移的風險,已有多地出臺相關政策將春節假期從1月30日延長至2月2日,個別城市還將假期延長至2月10日。這些措施的出臺有效地降低了疫情的擴散,但延長復工時間也會在短期內對經濟造成打擊,其影響不僅涉及到消費、生產,還會涉及到供應鏈。
在復工延遲的情況下,使得很多企業未能如期投產,在沒有盈利的情況下,這些企業還要面臨著巨大的成本問題。為了保障企業的健康持續發展,自1月26日以來,多家房企推出租金減免舉措,在一定程度上,緩解了一部分商家的壓力。除了企業的減免租金以外,近日,又有很多地方出臺了減免政策,來幫助企業在這場“戰疫”中攻克難關。
北京:出臺促進中小微企業發展“16條”措施
這“16條”措施涵蓋三大方面:減輕中小企業負擔、加大金融支持力度、保障企業正常生產運營。以下所列出的是“16條”措施當中,關于減輕中小企業負擔的措施:

上海:四條舉措為中小企業紓困,直接減負超127億元
據界面新聞報道顯示,2月3日下午,上海市政府就新型冠狀病毒感染肺炎防控工作情況舉行新聞發布會。上海市人力資源和社會保障局副局長費予清在回答界面新聞提問時表示,為切實做好疫情防控工作,努力保障企業正常經營秩序、減輕企業負擔,上海市委、市政府將采取四條措施為本市企業減負。其中,僅實施失業保險穩崗返還政策和推遲調整社保繳費基數兩項,就將直接為企業減負127億元。具體措施如下:

廣東:推出應對疫情支持企業復工復產20條
2月6日下午,廣東省政府正式印發《關于應對新型冠狀病毒感染的肺炎疫情支持企業復工復產促進經濟穩定運行的若干政策措施》,從進一步加大保障企業復工復產工作力度、降低企業用工成本、減輕企業經營負擔、加大財政金融支持、優化政府服務等關鍵環節,提出了5方面共20項政策措施,全力支持和推動受疫情影響的各類企業復工復產。

此前,2月2日,廣東省人社廳、廣東省稅務局還聯合印發了《關于新型冠狀病毒感染的肺炎疫情防控期間社會保險繳費和待遇相關工作的通知》。《通知》規定,對于受新型冠狀病毒感染的肺炎疫情影響,用人單位無法按時繳納企業職工養老保險費、失業保險費、工傷保險費的,可延期至疫情解除后三個月內繳費,其間不加收滯納金。與原先延期至2月29日相比,期限再一次放寬。
其二,疫情期間用人單位、靈活就業人員、城鄉居民未按時辦理參保繳費登記、申報繳款、待遇申領等業務的,允許疫情結束后補辦,延長期間養老保險、失業保險、工傷保險待遇正常享受,不影響參保人員個人權益記錄,補辦應在疫情解除后三個月內完成。
此外,廣東省各地方政府也分別出臺了具體政策,來幫助企業共渡難關。
深圳:擬免除市屬國企全國自有園區民企租戶兩個月租金
據南方日報報道,深圳市國資委黨委書記、主任余鋼在2月4日召開的深圳市國資系統開展疫情防控阻擊戰通報情況會上表示,擬免除深圳市屬國企在全國范圍內自有的科技園區、工業園區里非機關事業單位、非國有企業租戶2個月(2020年2月1日—3月31日)租金;同時加快減免深圳市屬國企在全國范圍內其他自有物業非機關事業單位、非國有企業租戶的租金、管理費、停車費等。按兩個月測算,以上共減免金額約9億元。
珠海:出臺支持中小企業共渡難關的若干政策意見
2月6日,據珠海市人民政府公布的消息顯示,在應對新型冠狀病毒感染的肺炎疫情期間,支持中小企業積極應對疫情帶來的影響,與企業同舟共濟、共克時艱,珠海特制訂以下政策意見。以下為部分摘要:

佛山:“佛山十條”出臺,部分小企業有望免租金兩月
2月5日晚,佛山市人民政府網站上發布《積極應對新型冠狀病毒感染的肺炎疫情支持企業共渡難關十條政策意見》(以下簡稱《意見》),從免租、延期繳稅、信貸穩定等多方面,支持在佛山市登記注冊的企業法人共渡難關。

浙江:出臺17條關于支持小微企業渡過難關的意見
2月5日浙江出臺《浙江省新型冠狀病毒感染的肺炎疫情防控領導小組關于支持小微企業渡過難關的意見》(下稱《意見》),提出包括加大對小微企業降低要素成本支持、財稅支持、金融支持、外貿出口支持等17條政策,旨在幫助和支持小微企業渡過難關。在小微企業的財稅、金融支持方面,《意見》提出減免小微企業稅費、延期繳納稅款、緩繳社會保險費、返還失業保險費、減免小微企業房租等。以下為部分摘要:

此外,浙江省內的寧波市也于近日陸續出臺了相關政策,來扶持中小企業的發展。
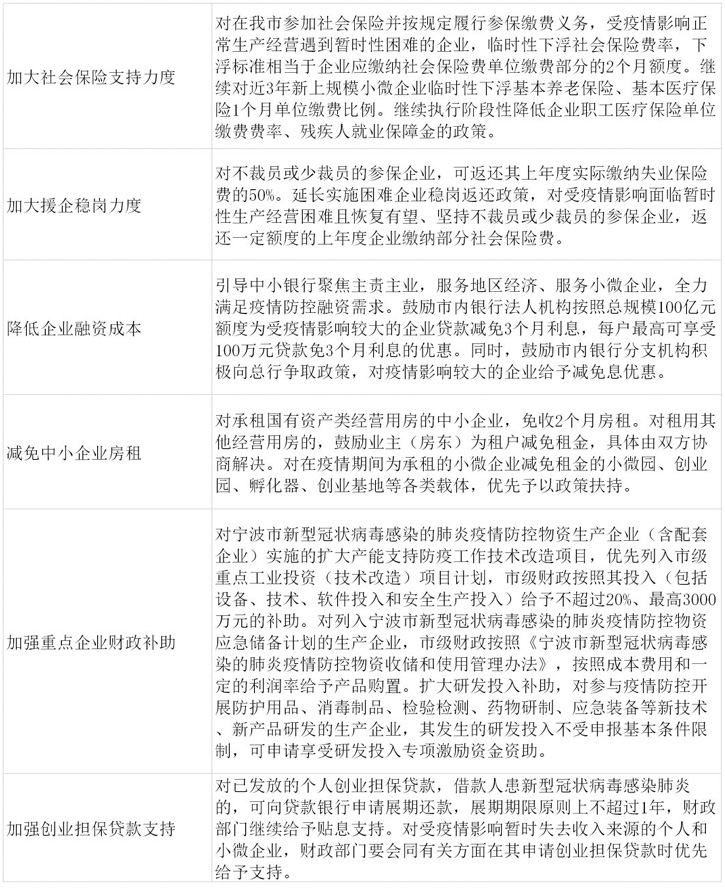
寧波:出臺18條政策幫扶中小企業渡過疫情
浙江寧波市政府在2月4日召開的新型冠狀病毒感染的肺炎疫情防控工作情況新聞發布會上宣布,出臺《關于打贏疫情防控阻擊戰幫扶中小企業共渡難關的十八條政策意見》(下稱《意見》),幫扶中小企業共渡難關。以下為該意見中的部分摘要:

江蘇:江蘇省稅務局出臺12項舉措
2月3日,江蘇省稅務局出臺《國家稅務總局江蘇省稅務局關于主動作為精準施策切實幫助企業解決實際困難堅決打贏疫情防控阻擊戰的通知》(蘇稅發2020(4)號)(以下簡稱《通知》)。《通知》內容涵蓋支持防疫物資和設施保障、助力一線防護人員、促進醫療藥品研發、大力幫扶帶動中小企業等十二項舉措。
該《通知》中明確指出要大力幫扶帶動中小企業。《通知》中顯示,中小企業受疫情影響較大,要積極幫扶,進一步加強稅收政策輔導宣傳,不折不扣落實小微企業普惠性稅收優惠政策。對月銷售額10萬元以下(含本數)或季度銷售額30萬元以下(含本數)的增值稅小規模納稅人,免征增值稅、暫緩收繳工會經費。對增值稅小規模納稅人減按50%征收資源稅、城市維護建設稅、房產稅、城鎮土地使用稅、印花稅、耕地占用稅、教育費附加、地方教育附加。落實小微企業企業所得稅減免政策。進一步擴大“銀稅互動”合作銀行范圍,豐富“銀稅互動”貸款產品,為納稅信用為A、B及M級的中小微企業提供利率更加優惠的純信用貸款服務,切實緩解中小微企業融資難題。
江蘇省內也有一些市級單位響應了該政策,并陸續公布了相關舉措。
南京江北新區:出臺16條扶持政策,促企業健康發展
2月4日晚南京江北新區管理委員會正式出臺了《關于應對當前復雜形勢促進企業健康發展的若干政策意見》(簡稱“意見”)。從加大創新支持、引導產業發展、加大財政扶持、服務保障企業等四個方面出臺了16條扶持政策。以下是該意見部分內容:

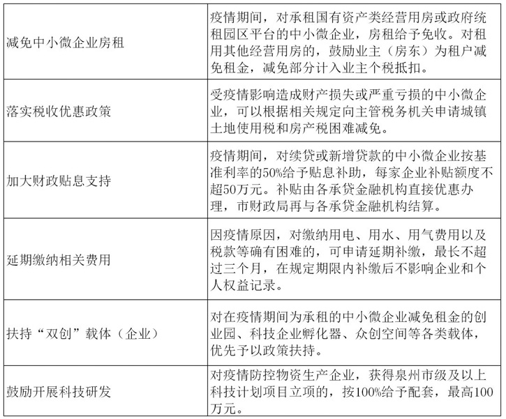
蘇州:出臺“十條意見” 為中小企業紓困
2月2日,江蘇省蘇州市印發了《關于應對新型冠狀病毒感染的肺炎疫情支持中小企業共渡難關的十條政策意見》(以下簡稱“意見”),從加大金融支持、穩定職工隊伍、減輕企業負擔三大方面給出支持政策。要求各市、區人民政府,蘇州工業園區、蘇州高新區、太倉港口管委會以及市各有關部門和單位,支持中小企業共渡難關。以下為部分摘要:

無錫:支持企業共渡難關出臺20條相關意見
2月6日,無錫市召開新聞發布會,為應對新型冠狀病毒感染的肺炎疫情,發布支持企業共渡難關的20條政策意見,主要針對企業關注的信貸穩定、員工穩崗保障、重點受損行業幫扶等方面。以下是部分摘要:

昆山:發布支持中小企業共渡難關15條
2月6日,昆山市政府發布了《關于應對新型冠狀病毒感染的肺炎疫情支持中小企業共渡難關的政策意見》(以下簡稱“意見”),該政策從加大金融支持、穩定企業職工隊伍、減輕企業負擔、重點扶持疫情防控貢獻突出企業、保障外貿發展等5方面共15條政策。以下為該意見部分內容:

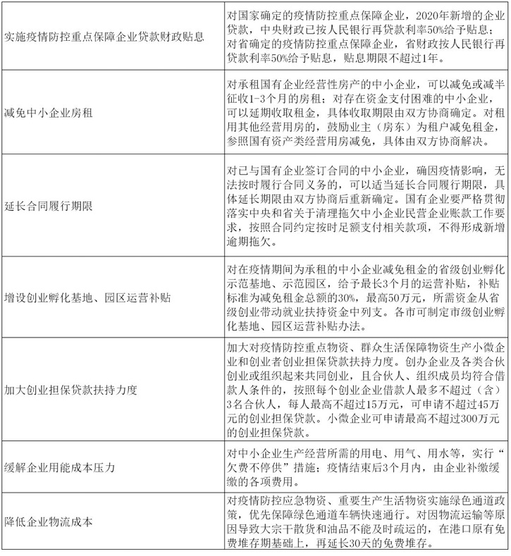
徐州:徐州出臺21條意見,支持中小企業渡難關
據江蘇經濟報消息顯示,為積極應對疫情對徐州中小企業的沖擊,切實減少相關影響,盡快穩定生產經營形勢,徐州在減輕企業負擔、穩定職工隊伍、加大金融支持、強化精準服務四個方面,出臺21項措施支持中小企業發展。部分摘要為:

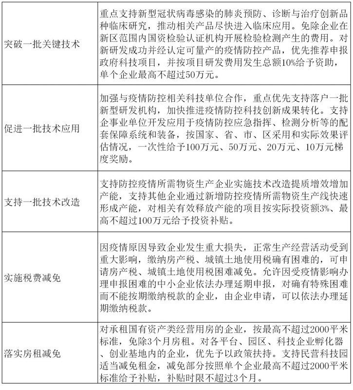
福建:出臺24條措施應對疫情,支持企業復工復產
2月5日,福建出臺《關于應對新型冠狀病毒感染的肺炎疫情 扎實做好“六穩”工作的若干措施》,要求在全面做好疫情防控工作的同時,統籌抓好改革發展穩定各項工作,全力支持和組織推動各類生產企業復工復產,促進經濟社會持續健康發展。以下為部分內容摘要:

除此之外,福建省中的福州、晉江、廈門等城市也出臺也了相關政策。
福州:出臺10條措施支持中小微企業應對疫情共渡難關
2月4日,福州市人民政府印發關于幫助中小微企業應對疫情共渡難關若干措施的通知。從優化金融服務、做好企業服務、穩定用工隊伍等三個方面出臺十條措施,鼓勵全市中小微企業有效應對疫情、共渡難關,保障全市經濟社會穩定發展。以下是本次通知的部分內容摘要:

晉江:發布支持中小微企業共渡難關十五條措施的通知
晉江市人民政府于2月5日,出臺了《應對新型冠狀病毒感染的肺炎疫情支持中小企業共渡難關的十條措施》。在減輕企業負擔方面,本次推出的措施有:

廈門:出臺15條措施支持企業共渡難關
2月5日,廈門市出臺《廈門市人民政府關于應對新型冠狀病毒感染的肺炎疫情支持企業共渡難關若干措施的通知》,共計15條措施支持企業共渡難關。措施惠及受到疫情影響、暫時受困的小微企業、重點企業、中小企業和個體工商戶等。以下為部分摘要:

山東:推出穩企惠企20條
2月4日山東省政府官網發布消息顯示,山東省政府辦公廳印發《關于應對新型冠狀病毒感染肺炎疫情支持中小企業平穩健康發展的若干意見》,支持中小企業積極應對疫情影響,實現平穩健康發展。以下為本《意見》部分內容:

此外,山東省多地也出臺的相關政策來幫助中小微企業的健康持續發展,以下內容綜合自中國山東網、閃電新聞等:
2月4日,濟南市制定《關于積極應對疫情促進中小微企業健康發展的若干政策意見》,針對中小微企業所急所需,著眼促進“六穩”落地,圍繞加大金融支持、減輕企業負擔、穩定職工隊伍、強化要素保障、支持科技創新、優化提升服務六個方面,梳理出臺17條政策措施,積極幫助中小微企業克服困難,推動各類生產企業復工復產,支持中小微企業健康發展。
青島市廣泛摸底調研新型冠狀病毒感染肺炎疫情對全市中小企業生產經營的影響、企業復工復產的實際困難和服務需求,制定《關于應對新型冠狀病毒感染的肺炎疫情支持中小企業保經營穩發展若干政策措施的通知》,推出穩定職工隊伍、減輕企業負擔、加大金融支持、完善政策執行四個方面18條政策,直擊企業發展痛點,助力企業共克時艱。
淄博市綜合研判當前疫情給企業帶來的物流、產業鏈、供應鏈、資金流、市場供需等方面影響,制定出臺《支持企業應對疫情穩定生產政策措施》,涉及范圍涵蓋大型企業和中小企業、國有企業和民營企業、防疫物資生產企業和其他類型生產企業,切實用實施應急響應豁免制度、加大技術改造投資補助力度等12條舉措,堅定企業信心、護航企業成長。
東營市下發《關于應對新型冠狀病毒感染的肺炎疫情支持中小企業共渡難關的政策意見》,從加大金融支持、加大穩崗力度、減輕稅費負擔、優化提升服務四個方面,出臺15條政策措施,支持中小企業共渡難關,實現平穩健康發展。
濰坊市制定出臺《關于進一步支持企業發展堅決打贏疫情防控阻擊戰的若干意見》,在推動企業復工復產、加大企業扶持力度等方面出臺19條政策措施,在確保做好疫情防控工作的同時,統籌抓好改革發展穩定各項工作,積極扶持企業發展,努力保持生產生活平穩有序。
泰安市出臺《關于應對新型冠狀病毒感染的肺炎疫情支持中小企業渡難關穩發展的實施意見》,實施意見涉及強化財政支持、加大金融支持、減輕企業負擔、支持企業復工生產、優化企業服務等五個方面,包含12條具體措施。
臨沂市制定《關于積極應對新型冠狀病毒肺炎疫情幫助中小企業紓困解難的十條措施》,在穩定中小企業信貸規模、減免中小企業稅費、積極提供法律支持和支持企業做好疫情防控等方面,對受到疫情影響、生產經營遇到困難和參與防疫物資生產的中小企業給予積極有效的支持。
濱州市分析研判疫情對中小企業的影響,出臺《關于共同應對疫情支持中小企業發展的十二條政策和疫情期間口罩等防護用品及生活物資供應的通告》,重點加大財稅、金融等方面的支持。
安徽:安徽已有六地陸續出臺支持中小企業政策
在這場“戰疫”中,安徽省中也陸續有六地發布了支持中小企業的政策,包括合肥、蕪湖、馬鞍山、銅陵、宣城以及廣德。其中,合肥和蕪湖在近年來成為了集成電路新城,集聚了眾多中小企業。本次出臺的政策對這些中小企業都將產生哪些幫助?
合肥:出臺惠企12條 逾9成企業將會受益
2月5日,針對目前防疫防控重點生產企業面臨恢復生產難、訂單壓力大、社保工資負擔重等困難,中共合肥市委辦公室、合肥市人民政府辦公室印發了《關于應對新型冠狀病毒感染的肺炎疫情鼓勵中小企業持續發展的若干意見》,采用“保、增、降”的方式,支持中小企業共渡難關、持續發展。以下為該《意見》部分內容:

蕪湖:出臺惠企“18條”
2月5日,安徽省蕪湖市委副書記、市長賀懋燮主持召開市政府第55次常務會議,研究出臺蕪湖市應對新型冠狀病毒感染的肺炎疫情支持企業發展的政策意見。以下為部分內容:

商務部:組織具備條件的企業盡快復工營業
2月5日,商務部辦公廳發布了關于組織好商貿企業復工營業工作通知,通知內容顯示,為做好生活必需品市場保供工作,現就組織開展商貿企業復工營業有關事項通知如下:
一、組織具備條件的企業盡快復工營業
各級商務主管部門要在當地黨委、政府統一領導和部署下,深入了解相關商貿企業防疫、人員、商品儲備情況,積極支持具備疫情防控條件的商貿企業(包括:批發市場、超市、便利店、社區菜店等)盡快恢復營業。要采取措施,指導企業做好貨源采購、調運、配送、補貨工作,切實保障符合條件的商貿企業順利復工營業。要充分利用大型商貿連鎖企業網點多、品種豐富的優勢,發揮其保障市場供應的骨干作用。要利用中小商貿企業經營靈活、貼近社區居民的優勢,發揮分散購買、即時購買的作用,充分滿足居民生活必需品需求。
二、及時協調解決企業復工營業困難
要及時掌握當地生活必需品市場供求變化,發現集中搶購、脫銷斷檔、價格重大波動等異常情況要及時處置并上報信息。對于商貿企業復工營業中遇到的困難和問題,要在本地生活物資保障組的統一協調下,積極采取措施,推動協調解決。對于商貿企業在疫情防控期間的經營狀況、面臨困難問題和相關政策建議,要密切跟蹤調查,匯總后一并上報商務部。
三、指導企業切實抓好疫情防控
當前正處在疫情防控的關鍵期,做好疫情防控工作對于保障商貿企業復工營業至關重要。各級商務主管部門要按照各地疫情防控總體要求,結合商貿企業自身特點,切實做好商貿企業疫 情防控工作。要指導企業做好經營場所、設施設備、營業環境、工作人員、商品的衛生防疫措施,建立健全防疫管理制度,優先保障一線員工配備防護用品,合理布置人流動線,做好人員疏導,避免人群聚集,每日清掃消毒營業場所,切實保障商貿企業持續穩定安全經營。
這場“戰疫”不僅是某一座城市的戰斗,也關乎我們每一個人。中小企業不僅支持著一個個小家庭,也是中國這個大家庭不可缺少的中流砥柱,這些政策的推出將保障他們的持續發展。同時,我們也看到,商務部已經發出了安全復工的呼吁,相關省市也陸續發出了復工的注意事項。就目前來看,大部分企業也將于2月10號迎來復工營業。滴水成河、聚星成火,我們不言棄!
來源:半導體行業觀察





陜公網安備 61019002000416號

業務咨詢